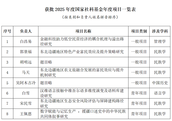
民大新闻网讯 9月29日,全国哲学社会科学工作办公室公布了2025年度国家社会科学基金年度项目立项结果,我校有8个项目获批立项,其中一般项目5项、青年项目3项,涵盖民族学、管理学、中国历史和语言学等学科,立项数量实现历史性突破。
学校党委始终高度重视国家社科基金项目申报工作,将其作为服务国家战略需求、提升人文社科研究水平的重要抓手,通过强化有组织科研、成立专项工作专班等方式,加强组织领导与统筹协调,同时积极邀请校外专家开展多轮针对性指导,有效推动了申报数量与质量的双提升。
下一步,人文社科处将持续全面落实学校第二次党代会、党委二届四次全会及高质量发展大会精神,全面总结历年申报经验,主动对接新文科发展趋势,优化科研服务全过程体制机制,系统推进科研平台与智库建设,促进高水平成果产出与转化应用,全面提升科研服务效能,以高质量社科研究助力学校高质量发展,为高水平现代化综合大学建设作出新贡献。
