民大新闻网讯 近日,辽宁省教育厅正式发布《关于公布2025年辽宁省高校思想政治理论课精品教案成果认定的通知》,我校马克思主义学院教师黄翔宇、朱思洁获得二等奖,胡馨仪、李松涛、孙擎、孙振琳等四位教师获得三等奖。本次全省高校思想政治理论课精品教案成果认定工作,是辽宁省教育厅落实《以“四个一批”为抓手推进高校思政课建设工作方案》的重要举措,旨在推动各高校深入学习领会习近平总书记关于学校思政课建设的系列重要讲话和指示批示精神,切实贯彻落实党中央决策部署及省委工作要求,全面提升全省高校思想政治理论课教学质量与水平。
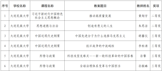
获奖名单

此次成绩的取得,是我校长期以来持续深化思政课教学改革、着力加强思政课师资队伍建设的重要成果,充分展现了思政课教师扎实的教学功底与专业的教学设计能力。马克思主义学院将以此次获奖为契机,继续支持教师潜心钻研教学,以“讲深、讲透、讲活”为着力点,在打造“让学生爱听爱学、听懂学会”的高质量思政课上持续下功夫,不断提升思政课的针对性、吸引力和感染力,为培养担当民族复兴大任的时代新人贡献民大力量。